秋冬「新冠」蠢動 東吳師生齊動員
【東吳大學防疫小組訊】
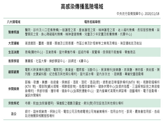
中央疫情指揮中心宣布自109年12月1日起,民眾進入高感染傳播風險場域應佩戴口罩;未佩戴口罩,經場域人員勸導不聽者,依傳染病防治法第70條第1項規定,處新臺幣3千元以上1萬5千元以下罰鍰。
東吳大學依照疫情指揮中心頒布之「秋冬防疫專案」,決定自12月1日起進入本校下列場所,請一定要配戴口罩:
(一)電梯內請戴口罩,請勿交談。
(二)餐廳取菜時戴口罩,請勿交談。
(三)密閉或大型集會場所,如傳賢堂、松怡廳、普仁堂、國際會議廳、戴氏基金會會議室、G101會議室、5117會議室、5211會議室、2123會議室、1705實習法庭等大型集會場所。
(四)兩校區圖書館、閱覽室及健身房。
(五)城中二大樓地下室社團辦公室及外雙溪社團辦公室。
(六)學校推廣部課程及安素堂。
(七)搭乘學校交通車及557、300公車。
(八)兩校區健康暨諮商中心。
(九)郵局。
(十)其他各單位可另行規定是否佩戴口罩並加強宣導與管理。
上述管理範圍,由健康暨諮商中心針對秋冬防疫專案,發文各單位配合實施,並於相關場所張貼宣導海報,以配合政府政策。除此,校內外宿舍維持每日晚間6時至8時量測住宿生體溫,以關懷學生身體健康,並請師生持續維持勤洗手,量體溫,保持社交距離的好習慣。
防疫專線電話:
【雙溪校區】0910-270050及2881-7734
【城中校區】0910-270060及2389-0952
東吳大學防疫小組關心您2020.11.30
近期【校園頭條】
查閱更多公告| 類別 | 標題 | 登刊日期 |
| 校園頭條 | 薪火相傳 綠映雙溪:東吳化學系友大會 譜寫世代交替新篇章 | 2026/04/24 |
| 校園頭條 | 賀!東吳實踐家創創基地進駐團隊通過115年教育部U-start創新創業計畫100萬元補助 | 2026/04/24 |
| 校園頭條 | 東吳物理攜手哈佛醫學院 暑期實習走進頂尖實驗室 | 2026/04/22 |
| 校園頭條 | 東吳女籃二連霸 跨季24連勝搶下UBA冠軍盃 | 2026/04/20 |
| 校園頭條 | 台泰友好:北欖府巴沙次區市長率團訪東吳並參加密集華語研習 | 2026/04/17 |


